beat365vip官网登录入口教师浅谈《数据结构》实验教学思政教学元素挖掘与设计
发布时间:2023-06-20 08:50:59
       《数据结构》实验教学是该计算机专业一门重要的专业基础实验课程,让学生在实验与习题中掌握数据结构知识,同时培养编程能力与分析问题、解决问题的能力,是计算机专业课程思政较为理想的切入课程。因此,立足学科内涵,研究如何在数据结构实验课中结合课程特点挖掘课程思政资源,践行课程思政,进行教学方法和教学模式创新,对于推动新工科建设,提高专业课程育人功能,具有十分重要的意义。
 
数据结构实验课程思政元素设计
 
在网络工程专业《数据结构》实验教学方案中,实验课程共计10 学时,分为5次实验,每次2 学时。在学生动手实验之前,任课教师一般要对实验中的知识要点和解题思路进行10~15min 的讲解。在讲解专业技术知识的同时,要求任课教师结合课程内容本身的特点,挖掘专业知识中蕴含的一些哲理和思想,将知识传授与价值引领相结合,实现知识教育与价值引导同频共振,使学生理解专业技术知识中包含的世界观,树立社会主义核心价值观,通过工程实践中的创新实践,培养学生求真务实、不怕困难、开拓创新、勇攀高峰、追求卓越的大国工匠精神。
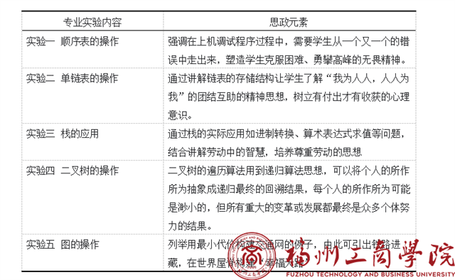
课程思政融入思政元素内容应与专业课程内容本身息息相关,才能在课堂教学中做到润物无声,如果加入的思政元素与专业知识相去甚远,割裂专业课程与思政内容的内在联系,效果将会大打折扣,甚至背道而驰。因此,在思政元素融入过程中,必须将专业课内容与思政内容进行深入挖掘与整合。下图是根据目前数据结构实验教学的具体内容进行的思政元素设计。
将思政元素融入实验教学,与时俱进,突出对学生的价值引领性,结合课程特点,在教学实践中采用问题导入的方式,注重学生参与、体验和反思,巧用相关话题去开展课程思政,同时初步探索思政课程评价体系。通过实践,课程教学中将思政内容的精髓注入教学全过程,将课程思政落地,引领育人方向,使学生明确个人学习目标与国家发展目标的内在统一性,能够有效加强学习主动性,提升学习的责任心和自律性,从而提高专业知识综合应用能力。
 
闽ICP备07005638号
Copyright © 2020 beat·365(vip在线认证)官网-登录入口 版权所有

招生热线:0591-83909908 / 83909902
地址:福建省福州市永泰葛岭学院路1号
邮编:350715